back.png
title_5.png

通知公告

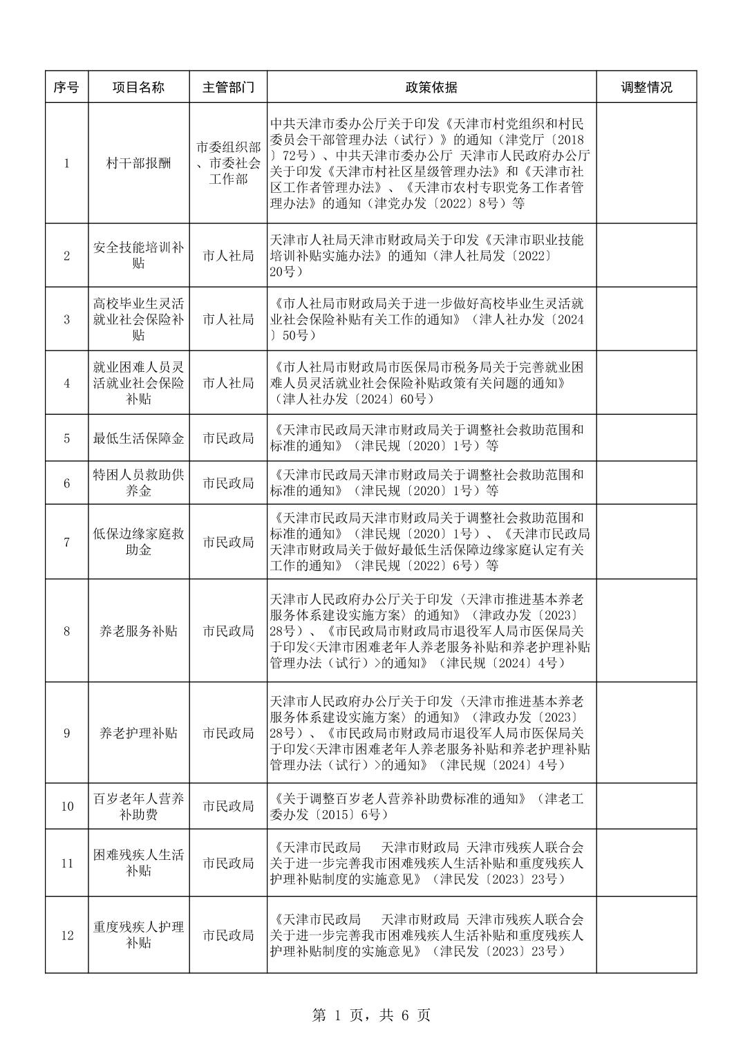
天津市市级惠民惠农财政补贴“一卡通”管理改革政策清单(2025年12月25日调整)
来源:天津市财政局
发布时间:2025-12-30 17:17

IE版本小于9,为了不影响您的浏览效果,请升级IE版本! x