天津市财政局
简体
|
繁体
|
邮箱
无障碍
长者模式
关爱版
全网搜索
首页
新闻动态
政务公开
政务服务
政民互动
专题专栏
当前位置:
首页
>
政务公开
>
通知公告
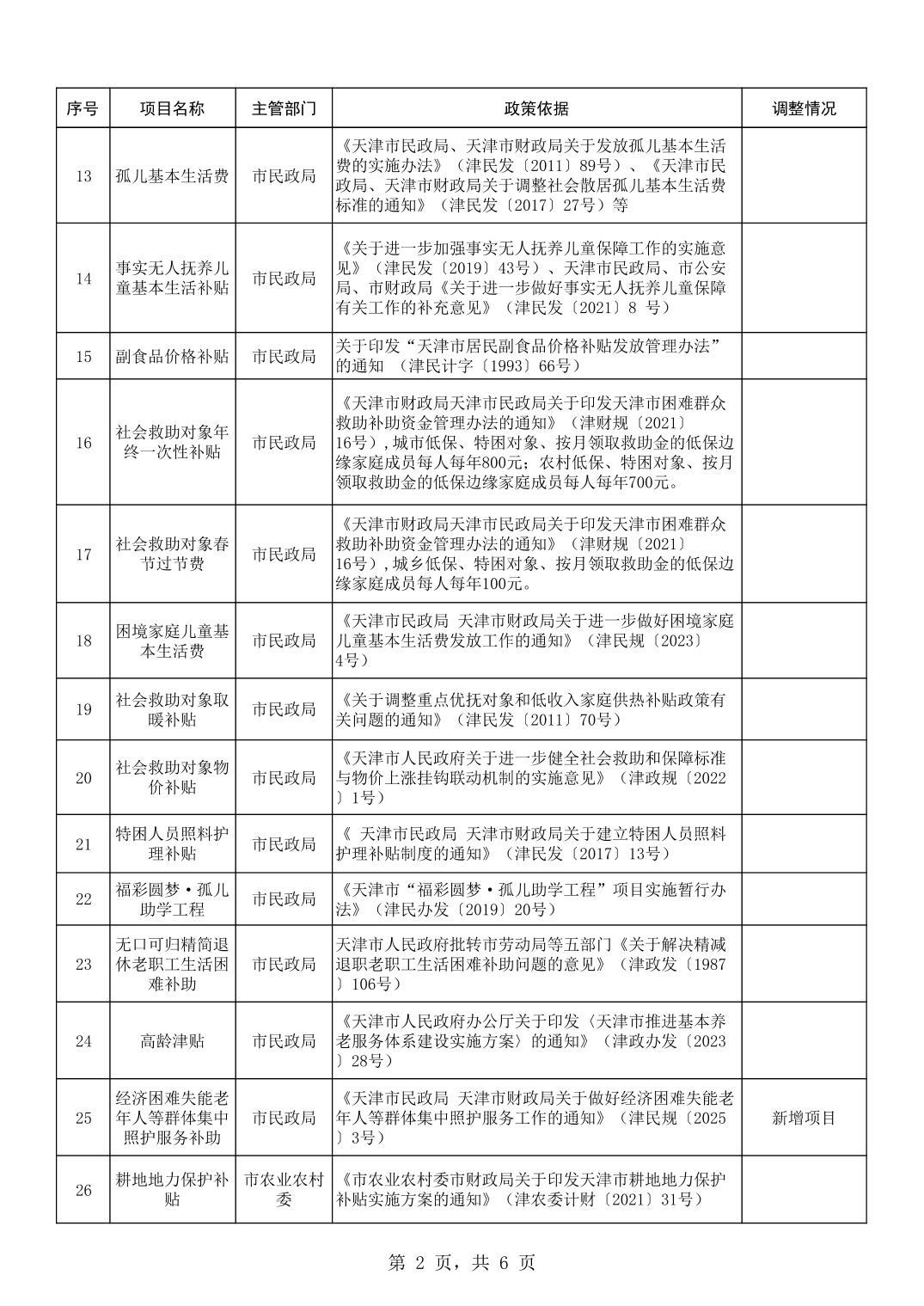
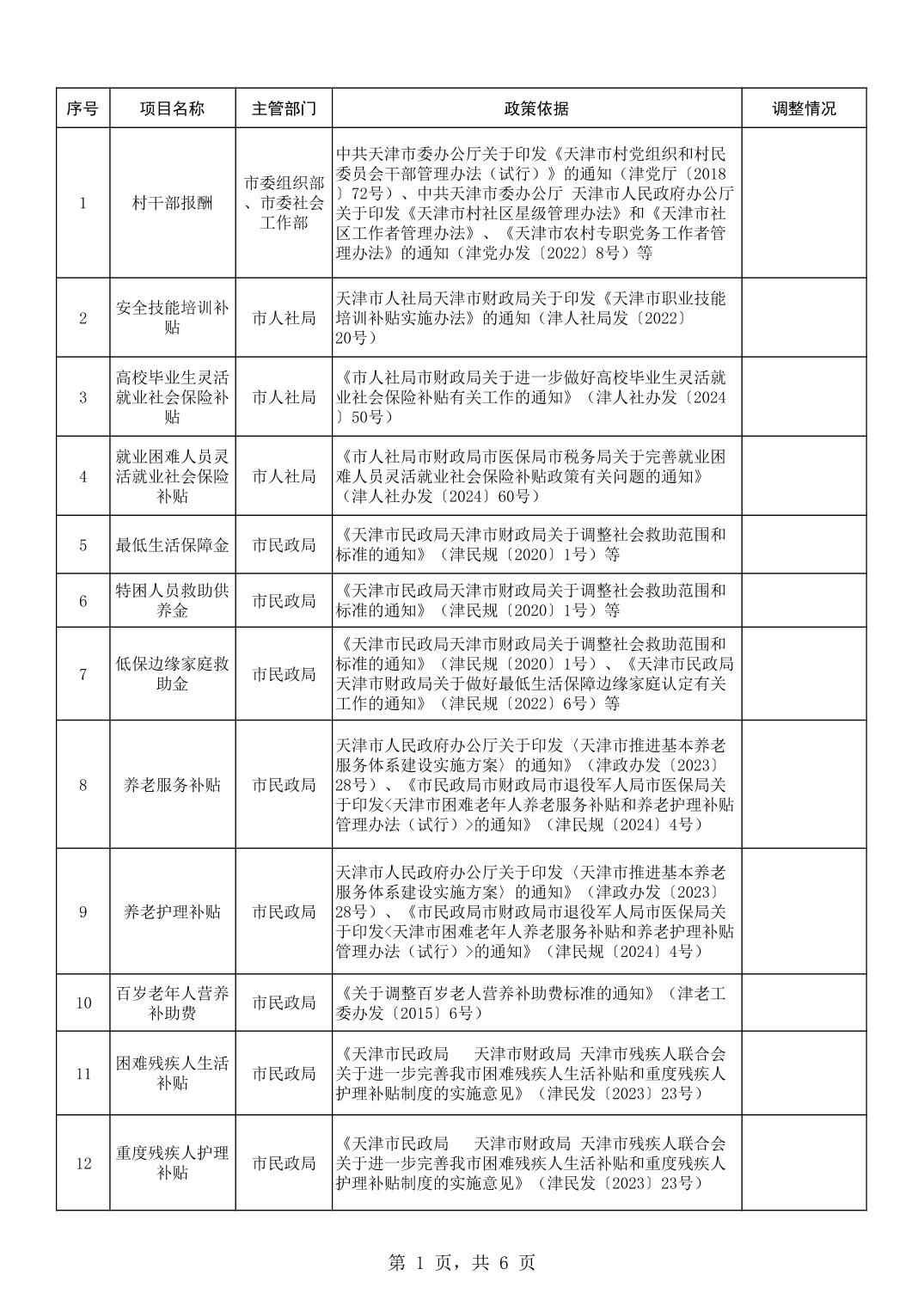
天津市市级惠民惠农财政补贴“一卡通”管理改革政策清单(2025年12月25日调整)
来源:天津市财政局
发布时间:2025-12-30 17:17
IE版本小于9,为了不影响您的浏览效果,请升级IE版本!
x