天津市财政局
简体
|
繁体
|
邮箱
无障碍
长者模式
关爱版
全网搜索
首页
新闻动态
政务公开
政务服务
政民互动
专题专栏
当前位置:
首页
>
政务公开
>
预决算公开统一平台
>
预算公开
>
2026年政府预算
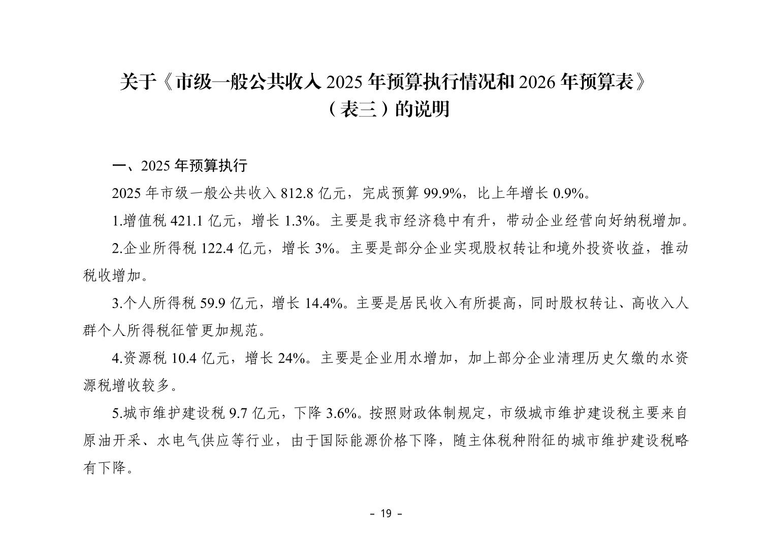
天津市2025年预算执行情况和2026年预算(草案)
来源:天津市财政局
发布时间:2026-02-13 16:55
附件:
天津市2025年预算执行情况和2026年预算(草案).pdf
IE版本小于9,为了不影响您的浏览效果,请升级IE版本!
x