天津市财政局
简体
|
繁体
|
邮箱
无障碍
长者模式
关爱版
全网搜索
首页
新闻动态
政务公开
政务服务
政民互动
专题专栏
当前位置:
首页
>
政务公开
>
政府债券
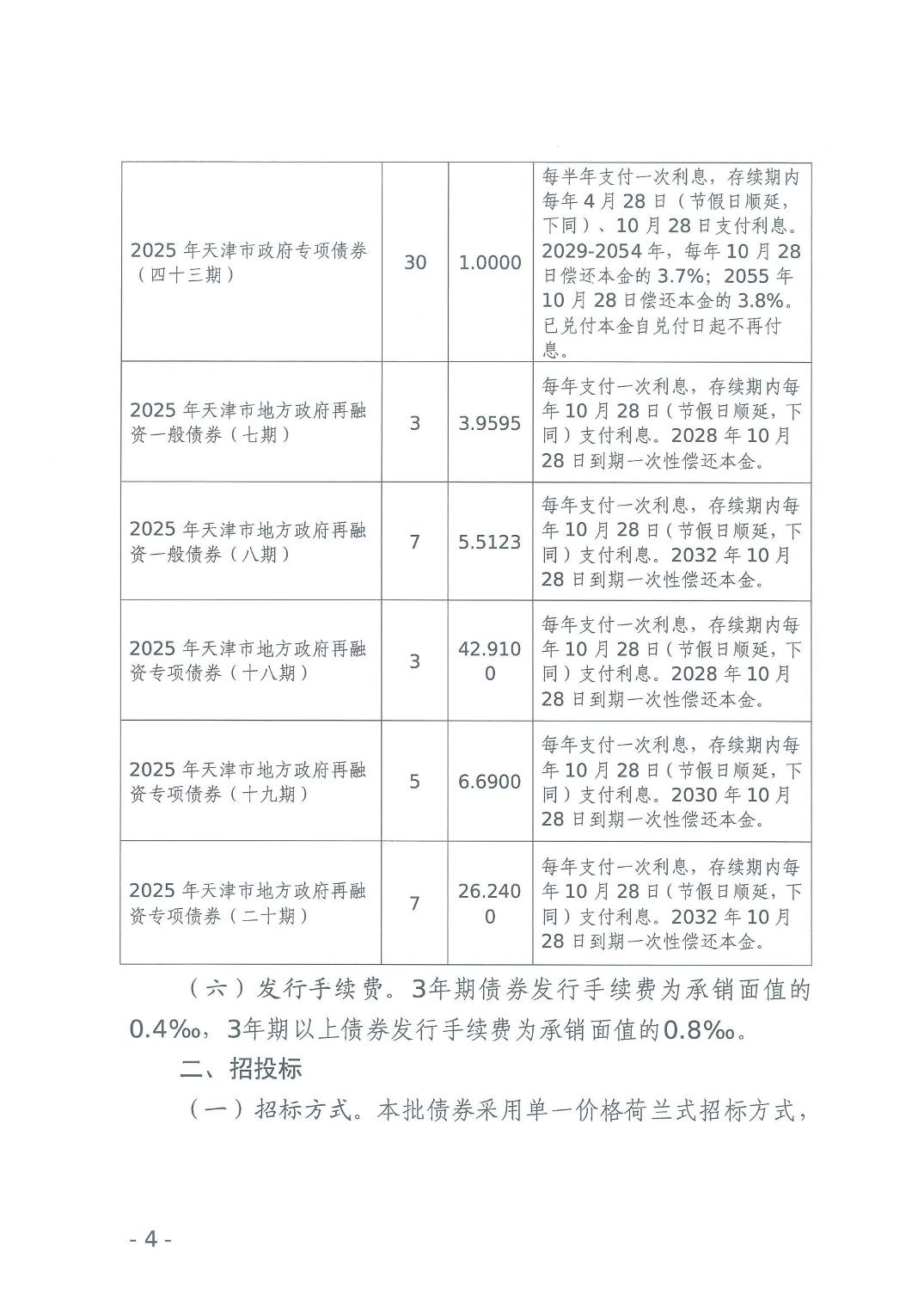
天津市财政局关于发行2025年第九批天津市政府债券有关事项的通知
来源:天津市财政局
发布时间:2025-10-20 21:40
IE版本小于9,为了不影响您的浏览效果,请升级IE版本!
x