天津市财政局
简体
|
繁体
|
邮箱
无障碍
长者模式
关爱版
全网搜索
首页
新闻动态
政务公开
政务服务
政民互动
专题专栏
当前位置:
首页
>
政务公开
>
政府债券
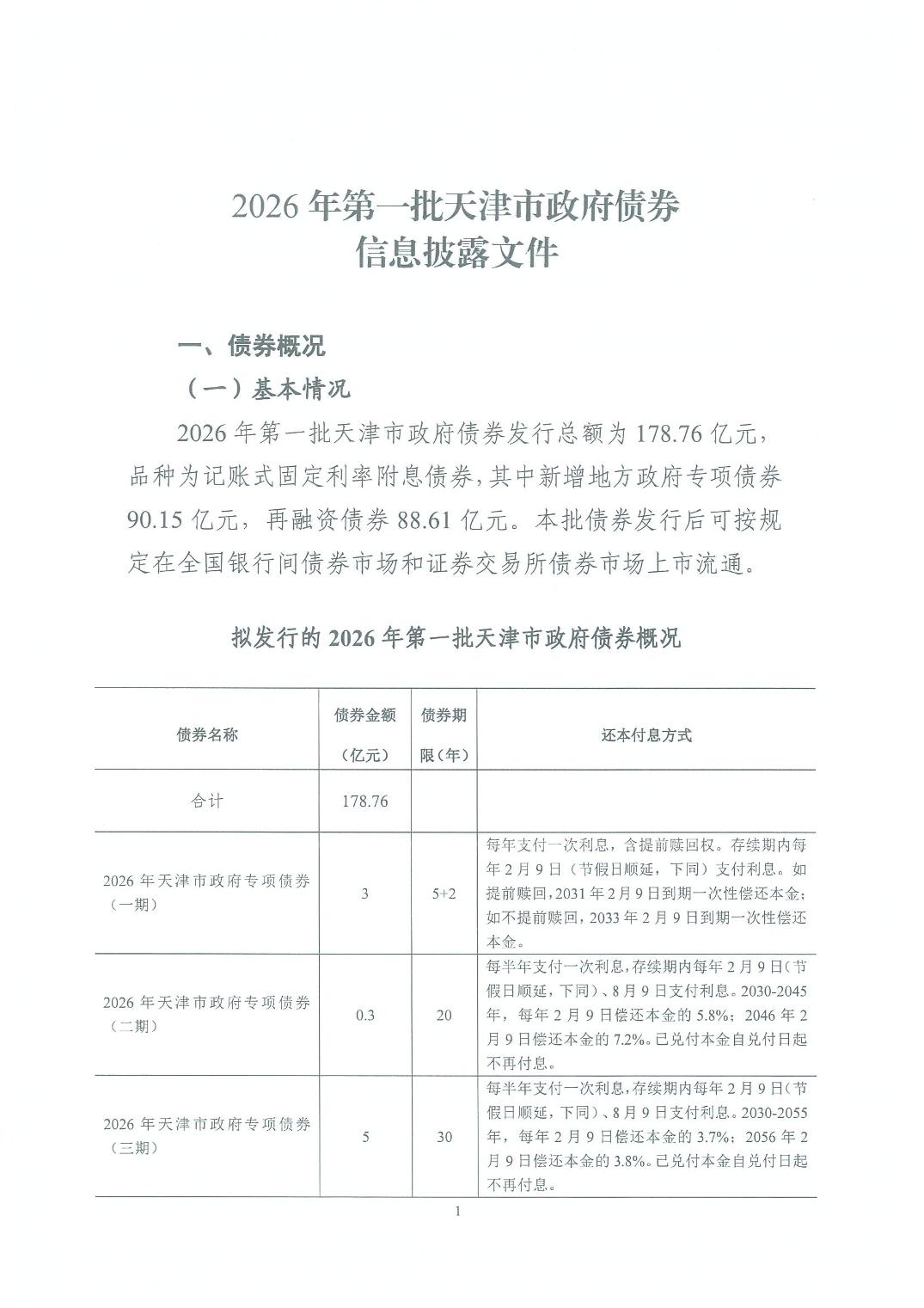
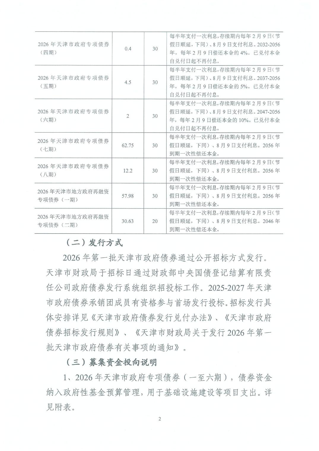
2026年第一批天津市政府债券信息披露文件
来源:天津市财政局
发布时间:2026-01-30 17:51
附件:
最终盖章版项目信息披露模板分债券.rar
最终盖章版项目详细信息表分债券.rar
天津市2026年第一批新增政府专项债券发行明细表.pdf
最终盖章版一案两书分债券.rar
2026年天津市政府专项债券(七期 )项目投向情况表.pdf
2026年天津市政府专项债券(八期)项目投向情况表.pdf
2026年第一批天津市政府债券信用评级报告.zip
2026年第一批天津市政府债券信息披露文件.pdf
IE版本小于9,为了不影响您的浏览效果,请升级IE版本!
x